


概念验证和中试是科技成果转化和产业化的关键环节,是推动科技创新和产业创新融合发展的重要抓手。为贯彻落实国家有关部委和市委、市政府要求,加速构建现代化概念验证和中试能力,持续提升科技创新成果产业化支撑能力,制定本行动计划。
一、总体要求
围绕“416”科技创新布局和“33618”现代制造业集群体系建设,聚焦科技成果转化和产业化关键环节,突出产业细分领域,以小切口方式建设“综合型+专业型”概念验证中心、“综合型+专业型+企业型”中试平台矩阵体系,实现重点产业领域概念验证、中试能力全覆盖,持续优化概念验证和中试服务生态,提升中试对先进制造业发展的支撑能力,促进科技创新和产业创新融合发展。
到2027年,基本实现“416”科技创新布局细分领域概念验证能力全覆盖,建设10家概念验证中心,形成立足重庆、辐射西部地区的概念验证服务生态;基本实现“33618”现代制造业集群体系细分领域中试能力全覆盖,建成100个功能定位清晰、服务能力突出、运营管理高效、产业支撑有力的中试平台,推动400个创新产品上市,孵化100家高新技术企业,形成综合性、专业化的概念验证、中试服务体系,切实提高科技成果转化和产业化水平。
二、重点方向
(一)打造面向四大科创高地的概念验证中心
1.数智科技。面向人工智能、区块链、云计算、大数据等领域,重点围绕卫星互联网、自动驾驶、量子信息、元宇宙、智能终端、AI机器人、新型软件等方向建设概念验证中心,开展原理验证、样机试制、算力服务、场景测验等验证。
2.生命健康。面向生物医药、精准医疗、生物制造、智慧农业等领域,重点围绕新药创制、智慧医疗装备、数字诊疗、再生医学、农产品精深加工等方向建设概念验证中心,开展设计与制备、体内外评价、临床验证、市场价值评估等验证。
3.新材料。面向高端装备材料、先进光电与量子材料、新型半导体材料、高分子与复合材料等领域,重点围绕轻金属材料、储能材料、化工新材料等方向建设概念验证中心,开展结构表征及性能分析、制备技术、加工工艺评估优化、小批量试制等验证。
4.绿色低碳。面向新能源与新型储能、生态保护与修复、绿色制造、再生资源利用等领域,重点围绕新一代颠覆性储能材料、CCUS(碳捕获、利用与封存)、低碳冶炼、废弃物资源化利用、汽车零部件再制造等方向建设概念验证中心,开展关键材料试制、器件组装与性能测试、模拟仿真、能效测试等验证。
(二)构建面向重点产业领域的中试服务平台
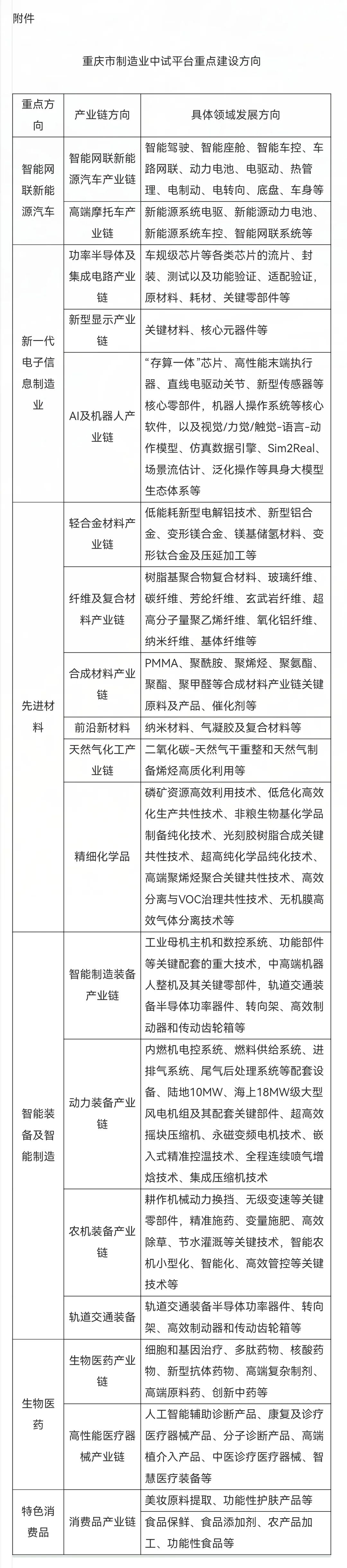
1.智能网联新能源汽车。面向智能网联新能源汽车共性技术研发与转化、整车检测试制与评价、关键系统功能性检测试验、零部件性能试验与评价、报废汽车回收技术研发与应用等领域,围绕智能驾驶、智能车控、智能座舱、车路网联、动力电池、电驱、电转向、电制动等关键环节布局一批中试平台。
2.新一代电子信息制造业。面向功率半导体及集成电路、新型显示、传感器及仪器仪表、AI及机器人等领域,重点围绕各类芯片的流片、封装、测试,原材料、耗材、关键零部件,新型显示的基础材料、元器件等关键环节补链强链,建设一批具有产品试制、检验检测、试验筛选、应用验证等功能的中试平台。
3.先进材料。面向先进有色金属材料、先进化工新材料、先进绿色建材、新能源及新型储能材料、新一代信息技术材料、特种功能材料、前沿新材料等领域,重点围绕低碳冶炼、高效合成及分离、制备、检测、加工等关键环节,建设具有中试放大、工艺验证、熟化服务的中试平台。
4.智能装备及智能制造。面向智能制造装备、智能农机装备、智能交通装备、智能动力装备、智能电气装备、智能检测装备等领域,重点围绕工业母机主机和数控系统、功能部件,中高端机器人整机及其关键零部件,智能农机小型化、智能化、高效管控关键技术,轨道交通装备半导体功率器件、转向架、高效制动器和传动齿轮箱等关键环节布局中试平台。
5.生物医药。面向生物药、化学原料药及制剂、医疗器械、现代中药等生物医药重点领域,围绕细胞和基因治疗、多肽药物、核酸药物、新型抗体药物、高端复杂制剂、高端原料药、创新中药、IVD、智慧医疗装备、高端植介入产品等细分赛道,打造一批符合新版GMP(药品生产质量管理规范)标准的CRO(医药合同研发外包)、CMO(医药合同生产机构)和CDMO(医药合同研发生产机构)等生物医药中试外包服务平台。
6.特色消费品。聚焦合成生物技术在替代蛋白、美妆功能成分、新食品等领域的应用,围绕多种生物活性物的关键技术研究与生物制造,打造一批以提升产品成分和原料的安全性、功能性、稳定性和生物活性为重点的中试平台。
三、重点任务
(一)实施熟化平台矩阵体系建设行动
1.支持联合共建概念验证中心。充分发挥高校、科研院所、新型研发机构、行业领军企业等各方面优势,支持联合共建概念验证中心,整合集聚各类验证资源,满足早期科技成果技术和商业验证服务需求,提高科技成果成熟度,降低市场化风险。
2.推动有条件的企业建设中试平台。充分发挥企业在产业、创新、人才等方面的优势,引导重点产业链领军链主企业,立足产业发展需求建设中试平台,联合产业链上下游企业共同开展产品研发设计和验证试验,着力解决新产品试制、工艺验证等共性问题,促进大中小企业协同创新。
3.着力建设一批综合型中试平台。依托重庆市高新技术产业研究院、重庆市技术转移研究院等创新机构,布局建设一批技术领先、开放共享的综合性中试平台,提供跨行业、跨领域、跨区域的高水平中试服务。
4.培育发展专业型中试平台。整合全市企业、高校、科研院所等创新力量,布局建设特色鲜明、优势突出的专业型中试公共服务机构,提供具有行业特色、满足特定场景需求的专业化中试服务。
5.打造一批中试集聚区。引导两江协同创新区、西部科学城重庆高新区及有条件的区域针对性地建设一批具有地域产业特色的中试平台,为扩散新技术和新模式、孵化新企业、培育新业态提供中试服务,建设一批各具特色的中试集聚区。
〔市发展改革委、市教委、市科技局、市经济信息委、市国资委按职责分工负责,各区县(自治县)经济信息委、发展改革委、科技局,两江新区、西部科学城重庆高新区、万盛经开区经信、发改、科技部门配合落实。以下均需各区县相关部门落实,不再列出〕
(二)实施概念验证及中试平台提档升级行动
6.促进验证能力复合化。引导概念验证中心制定验证能力提升计划,加强技术平台、人才队伍、资金供给、项目库及运行管理制度等方面建设,提升综合服务水平,提高成果验证可靠性和转化成功率。
7.促进中试能力工程化。引导中试平台制定中试能力提升计划,推动流程型制造企业提升产品试制和批量生产中试能力,提高产品质量和生产效率;推动离散型制造企业提升新产品研发和持续迭代中试能力,提高产品可靠性和环境适应性。
8.推动中试平台高端化。引导平台加强技术更新和储备,运用高精度测量仪器、高端试验设备、高端仿真软件等提升中试质量。对具有重大应用前景、高附加值的试验材料、高端产品和装备,按规定纳入首批次材料、首台(套)装备应用指导目录。
9.推动中试数字化绿色化。鼓励平台强化新一代信息技术融合,运用工业互联网、5G等技术推进中试资源网络化连接、平台化汇聚,开展中试试验设备和流程数字化改造,推动机器视觉、机器学习、人工智能在中试环节的应用。探索推广资源消耗低、环境影响小、本质安全可靠的中试新模式,推动中试数智化、网络化、绿色化发展。
(市发展改革委、市教委、市科技局、市经济信息委、市国资委按职责分工负责)
(三)实施中试产业培育壮大行动
10.培育优质中试企业。引导中试平台探索企业化运作模式,通过市场化方式为产业链上下游提供服务,培育形成一批具备复合型服务能力的企业。支持中试平台聚焦细分领域,完善专业性强、市场需求较大的概念验证和小试中试服务供给,培育形成一批专精特新中小企业。
11.加强中试关键技术攻关。围绕我市产业链关键环节,推动中试科研平台体系建设,重点突破极端复杂环境试验、可靠性仿真分析、数字孪生等中试关键技术和计量、标准、试验检测、分析评价等基础共性技术。支持平台联合“产学研用”等环节单位建立联动攻关机制,协同解决瓶颈问题。
12.促进中试产品产业化。引导中试平台以科技成果产业化为目标,加快形成覆盖技术挖掘、技术熟化、产品试制、工艺创新、试验验证、检验检测、市场对接、资金筹集等功能的全链条服务能力,探索构建中试企业与熟化产品利益绑定等收入模式,形成中试企业参与科研成果转化的经济效益共享机制,加速科技成果通过中试快速形成现实生产力。
(市发展改革委、市教委、市科技局、市经济信息委、市国资委按职责分工负责)
(四)实施成果转化服务跃升行动
13.打造场景应用。加快推动绿色高效的新型能源算力枢纽、“车路云一体化”应用、北斗规模化应用、长江经济带“氢走廊”等建设和试点。支持有条件的企业联合技术需求方,创新开放场景应用,为新技术、新产品提供真实的测试验证和应用环境。强化试验数据深度挖掘和分析应用,提升试验管理、产品研发、工程转化效率。
14.打造信息服务平台。建设全市概念验证和中试服务信息化平台,汇聚科技成果、市场需求、服务能力等各类资源信息,加强概念验证和中试服务供给。采取线上线下同步采集,线上匹配、线下撮合方式,高效对接概念验证和中试资源,一体化集成概念验证和中试服务,打造“中试一件事”和“成果快转”应用。
15.组建重庆市中试联盟。支持重庆高新技术产业研究院、重庆市技术转移研究院等重点中试机构牵头,联合具备较强中试服务能力的企业及高校院所成立重庆市中试联盟,以联盟为纽带,强化行业内中试信息交流、重要装置设施共建共享,促进区域内熟化中试各方供需对接。
(市发展改革委、市教委、市科技局、市经济信息委、市国资委按职责分工负责)
(五)实施生态完善培优行动
16.打造专业人才队伍。鼓励有条件的高校开设技术转移、创业孵化相关课程和学科专业,培养一批既懂科学研究又懂成果转化的专业化技术转移人才。推动概念验证中心和中试平台建立由学术、产业、投资等领域专家组成的专家服务团,联合有关单位建设概念验证或中试实训基地、专家工作站等,培养懂产品、懂商业、懂试验、懂设备、懂安全的复合型人才队伍和卓越工程师。鼓励企业提高技术经理人等相关人员待遇水平,提高人才职业吸引力。
17.加大金融支撑。鼓励银行在依法依规、风险可控的前提下,探索开发满足企业科技创新融资需求的金融产品。推动政银担合作,鼓励信用担保机构为中试产品和项目提供担保服务,鼓励保险企业与中试机构合作开展创新型保险业务。发挥政府投资基金作用,引导社会资本支持科技成果概念验证与中试,探索设立“中试基金”,支持初创期创新型企业。
18.优化政策环境。研究制定概念验证中心、中试平台(基地)认定管理办法,完善建设标准体系、实行动态管理。出台中试平台(基地)资金支持措施。持续优化概念验证与中试项目建设服务,为项目环评、安评、报建、审查等关键环节手续办理提供快速通道。做好概念验证、中试政策与科技创新、产业发展等政策的衔接配套,形成政策合力。
(市发展改革委、市教委、市科技局、市经济信息委、市人力社保局、市规划自然资源局、市生态环境局、市应急管理局、市国资委、市委金融办、人行重庆市分行按职责分工负责)
四、保障措施
(一)加强统筹协调
市经济信息委牵头会同市发展改革委、市科技局等相关部门联合推动行动计划实施,加强沟通协调,细化重点任务,解决重大问题,确保落地见效。各区县经信、发改、科技等部门要健全协调机制,明确各项任务分工,调动各方力量抓好落实。
(二)定期开展评估
研究制定全市概念验证中心、中试平台建设运行考核评价指标体系,定期开展监测分析和评价,动态反映综合发展趋势,将评价结果作为政策支持、资源配置的重要依据。
(三)强化应用推广
大力推进概念验证中心、中试平台科技创新和成果推广应用,定期开展中试平台和中试项目对接,鼓励优秀概念验证中心和中试平台开展经验交流,依托中试联盟、中试信息服务平台等推介典型经验做法,营造以概念验证和中试支撑制造业创新发展的良好氛围。
附件:重庆市制造业中试平台重点建设方向

参考来源:重庆市经济和信息化委员会

完成以上三班培训获得知识产权工程师(高级)证书
仨班以上同报9折、5班同报8折优惠

发布招聘信息、产品介绍信息或文章
发至:912537216@qq.com
本篇文章来源于微信公众号: 知情会 ,如有侵权请即使联系进行删除
文章标题:重磅!重庆发布建设概念验证中心和中试平台三年行动计划
文章链接:https://cczc.com/18756.html
更新时间:2025年01月25日
本平台部分文章为来自其他作者的作品分享,如有侵权请及时联系。 本站标注原创文章禁止转载。






重庆的科技创新布局真的是迈出了大步!希望这个行动计划能带来更多黑科技,未来的生活会更精彩!走在潮流最前沿!💪✨