
今日,工信部印发的《中小企业专精特新发展评价指标体系(试行)》全文公布!
在《中小企业专精特新发展评价指标体系(企业)试行》中,涉及:发明专利集中度、PCT专利数量、发明专利数量(加权)、发明专利网络点度中心度等23个指标。
计算方法为:截至上年末,企业拥有的PCT专利总数。
指企业拥有的授权发明专利数量。为了考察企业近年以来的发明创新成果,对近三年获得的发明专利赋予更高权重。
计算方法为:截至上年末,近三年获得的发明专利授权数量*2+其他年份获得的发明专利授权数量。


指企业从事某一细分市场的年限。
计算方法为:截至上年末,企业从事细分市场的时间
指企业营业收入在同行业专精特新中小企业中的排名,使用近三年数据均值消除企业经营波动影响。
计算方法为:与其他同行业专精特新中小企业相比,企业近三年营业收入排名均值。
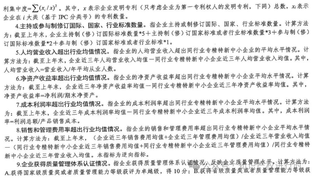
计算方法为:截至上年末,发明专利集中度=∑(x,/x)’。
其中,x表示企业发明专利(只考虑企业为第一专利权人的发明专利,下同)总数,x表示企业在i大类(基于 IPC分类号)的专利数量。
计算方法为:截至上年末,企业主持制(修)订国际标准数量*5十主持制(修)订国家标准或者行业标准数量*3+参与制(修)订国际标准数量*2十参与制(修)订国家标准或者行业标准*1。
指企业的人均营业收入超出同行业专精特新中小企业的平均水平情况。
计算方法为::截至上年末,企业近三年人均营业收入均值一同行业专精特新中小企业近三年人均营业收入均值。
指企业的净资产收益率超出同行业专精特新中小企业平均水平情况。
计算方法为:截至上年末,企业近三年净资产收益率均值一同行业专精特新中小企业近三年净资产收益率均值。
指企业的成本利润率超出同行业专精特新中小企业平均水平情况。
计算方法为:截至上年末,企业近三年成本利润率均值一同行业专精特新中小企业近三年成本利润率均值。
8.销售和管理费用率超出行业均值情况。本指标为逆向指标。
指企业的销售和管理费用率超出同行业专精特新中小企业平均水平情况。
计算方法为:截至上年末,(企业近三年销售费用均值+企业近三年管理费用均值)/企业近三年营业收入均值-(同行业专精特新中小企业近三年销售费用均值+同行业专精特新中小企业近三年管理费用均值)/同行业专精特新中小企业近三年营业收入均值。
指企业获得质量管理体系认证情况,反映企业质量管理水平。
A.获得国家级质量奖或者质量管理能力等级获评为卓越级,得 10分;
B.获得省级质量奖或者质量管理能力等级获评为预防级,得5分;
D.获得ISO9001等管理体系认证或者质量管理能力等级获评为检验级,得1分;
指企业产品获得发达国家或地区权威机构认证情况,包含我国权威认证机构。
指企业毛利润超出同行业专精特新中小企业平均水平情况。
计算方法为:截至上年末,企业近三年毛利率均值一同行业专精特新中小企业近三年毛利率均值。
12.数字化转型评测得分/获得智能工厂、5G 工厂等称号/两化融合发展水平/通过两化融合管理体系贯标。
指企业依据《中小企业数字化转型评测标准(2024年版)》进行自测的结果超出行业自测结果平均水平情况。
计算方法为:企业数字化转型评测得分。如企业获得部智能工厂、5G工厂等称号、智能制造优秀场景入选企业、两化融合发展水平评价得分90分以上或通过两化融合管理体系贯标,该项指标得分记为满分。
13.获得绿色工厂、绿色供应链管理企业、绿色产品、能效/水效“领跑者”企业等称号,符合环保装备制造业规范条件。
计算方法为:截至上年末,企业拥有的PCT 专利总数。
计算方法为:截至上年末,企业近三年研发投入占比均值。
指企业拥有的授权发明专利数量。为了考察企业近年以来的发明创新成果,对近三年获得的发明专利赋予更高权重。
计算方法为:截至上年末,近三年获得的发明专利授权数量*2+其他年份获得的发明专利授权数量。
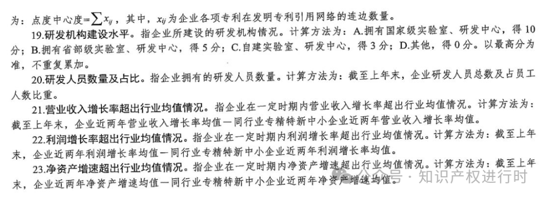
指企业拥有的授权发明专利在发明专利引用网络中的点度中心度情况。
计算方法为:
其中,xij为企业各项专利在发明专利引用网络的连边数量。
计算方法为:截至上年末,企业研发人员总数及占员工人数比重。
指企业在一定时期内营业收入增长率超出行业均值情况。
计算方法为:截至上年末,企业近两年营业收入增长率均值一同行业专精特新中小企业近两年营业收入增长率均值。
计算方法为:截至上年末,企业近两年利润增长率均值一同行业专精特新中小企业近两年利润增长率均值。
计算方法为:截至上年末,企业近两年净资产增速均值一同行业专精特新中小企业近两年净资产增速均值。

鼓楼区江东北路202号、杨浦区周家嘴路1888号;1月15日—18日,15日全天报到

发布招聘信息、产品介绍信息或文章
发至:912537216@qq.com
本篇文章来源于微信公众号: 知情会 ,如有侵权请即使联系进行删除
这次工信部的专精特新指标真是让人眼前一亮!PCT专利数量直接关系到企业的国际竞争力,聪明过头,谁能不爱呢?专利就是金子!💰✨