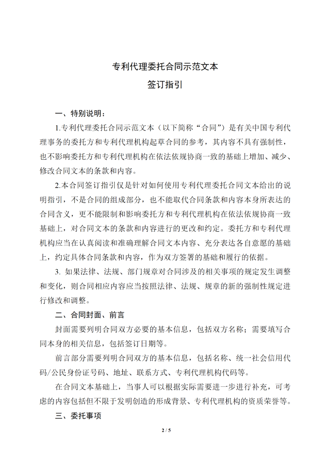
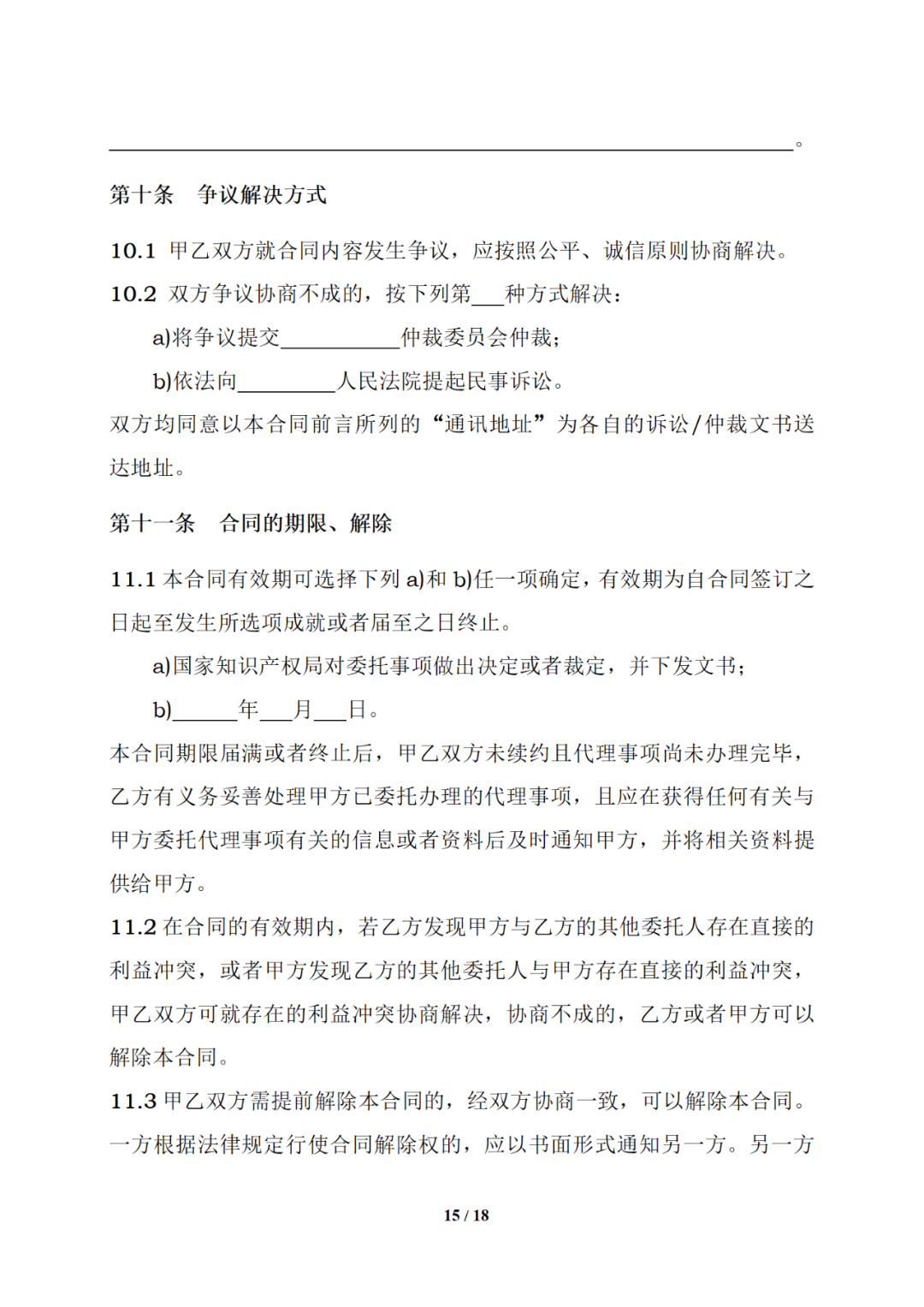
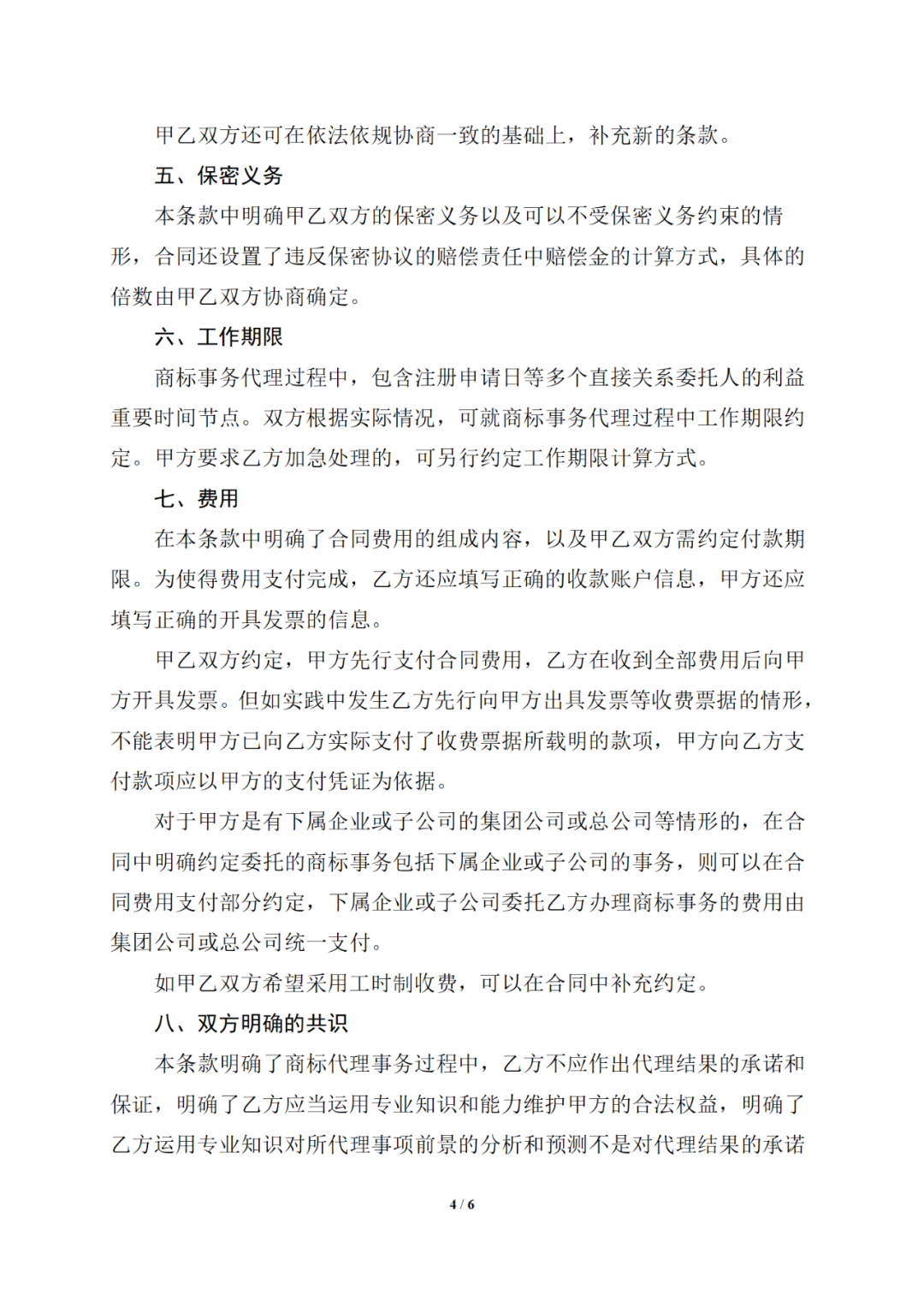
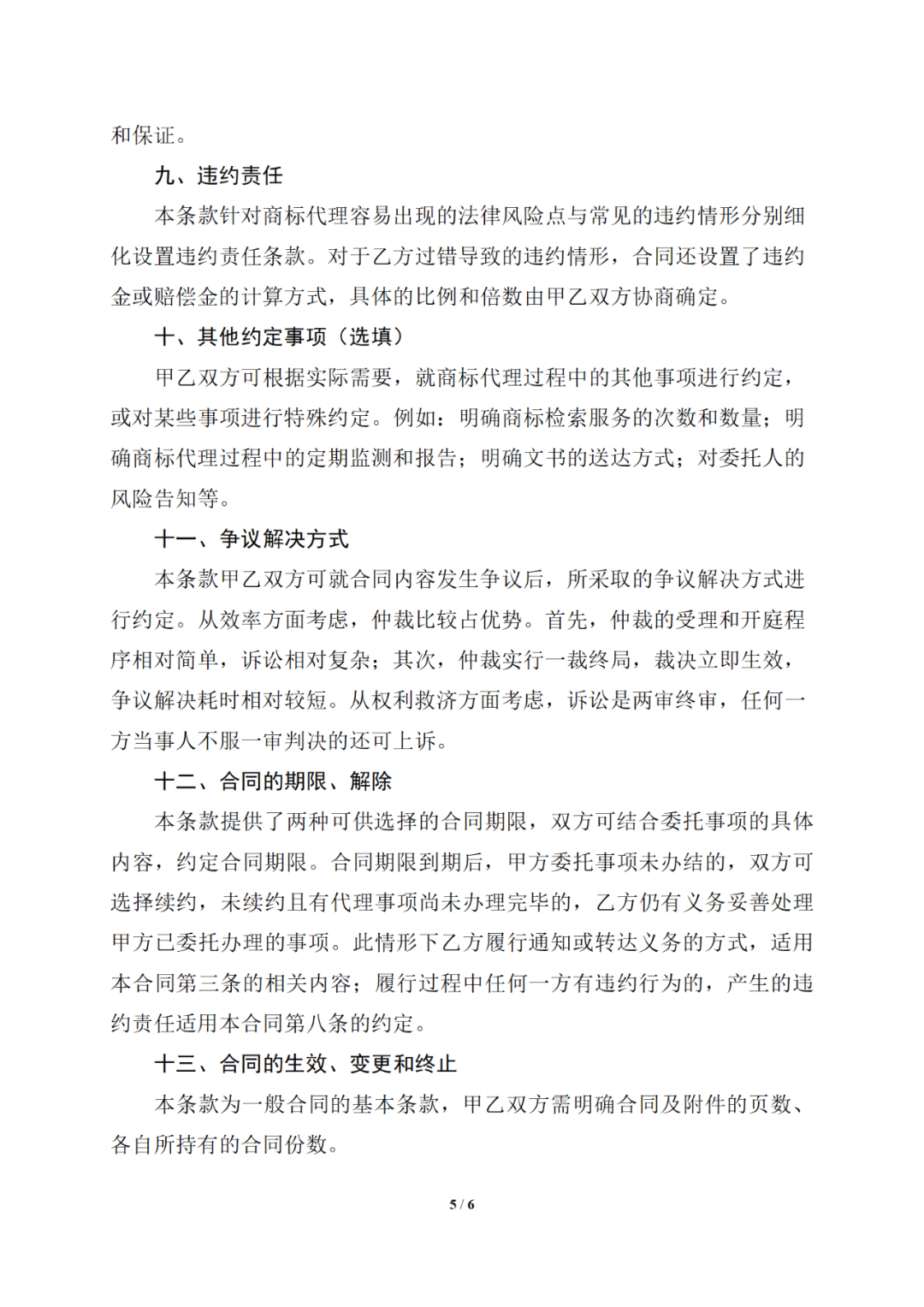
AI导读
国家知识产权局办公室近日发布《专利代理委托合同示范文本》《商标代理委托合同示范文本》及相关签订指引,旨在规范专利、商标代理行为,保障委托方与代理机构合法权益,推动代理行业高质量发展。该文件由国知局联合中华全国专利代理师协会、中华商标协会共同制定,要求各地知识产权部门结合实际指导使用,并收集反馈意见。示范文本明确双方权责,提供标准化合同框架,为代理服务提供法律依据,进一步强化知识产权服务市场秩序。

日前国家知识产权局办公室印发关于专利、商标代理委托合同示范文本及签订指引的通知。全文如下:




















































点击文末阅读原文,下载附件。

鼓楼区江东北路202号、杨浦区周家嘴路1888号;1月15日—18日,15日全天报到

发布招聘信息、产品介绍信息或文章
发至:912537216@qq.com
本篇文章来源于微信公众号: 知情会 ,如有侵权请即使联系进行删除
温馨提示:
文章标题:国知局制定!专利、商标代理委托合同示范文本及签订指引
文章链接:https://cczc.com/20282.html
更新时间:2025年01月09日
本平台部分文章为来自其他作者的作品分享,如有侵权请及时联系。 本站标注原创文章禁止转载。






专利和商标接洽也能有标准,这下大家可以轻松“合约一键通”了!👍法律小白也有救了! #知识产权真贴心