
近日,国家知识产权局发布了关于就《集成电路布图设计保护条例修改草案(征求意见稿)》公开征求意见的通知。其中提到,有关单位和各界人士可以在2025年2月9日前,提出修改完善具体意见。

关于就《集成电路布图设计保护条例修改草案(征求意见稿)》公开征求意见的通知
为完善集成电路布图设计保护制度,国家知识产权局开展了《集成电路布图设计保护条例》修改准备工作。在前期调研的基础上,经与相关部门沟通,形成了修改草案,现将《集成电路布图设计保护条例修改草案(征求意见稿)》及其起草说明予以公布,征求社会各界意见。有关单位和各界人士可以在2025年2月9日前,选择以下方式中的一种,提出修改完善具体意见:
1. 电子邮件:tiaofasi@cnipa.gov.cn
2. 传真:010-62083681
3. 信函:北京市海淀区西土城路6号国家知识产权局条法司条法一处 邮编100088(请于信封左下角注明“集成电路布图设计保护条例”)
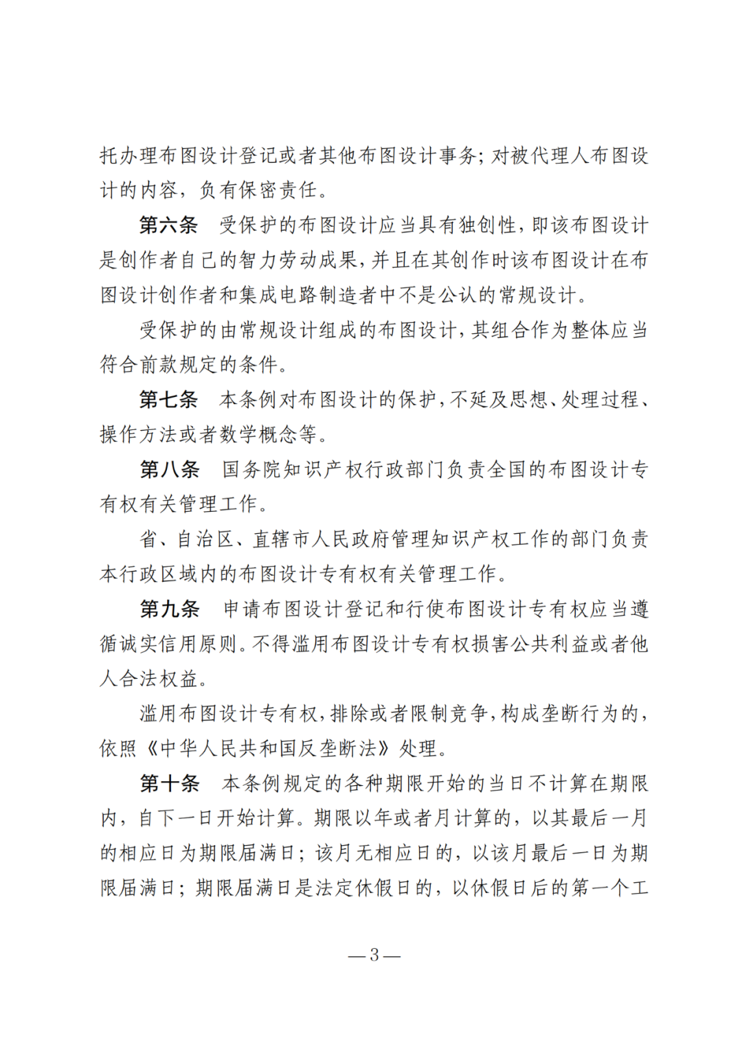
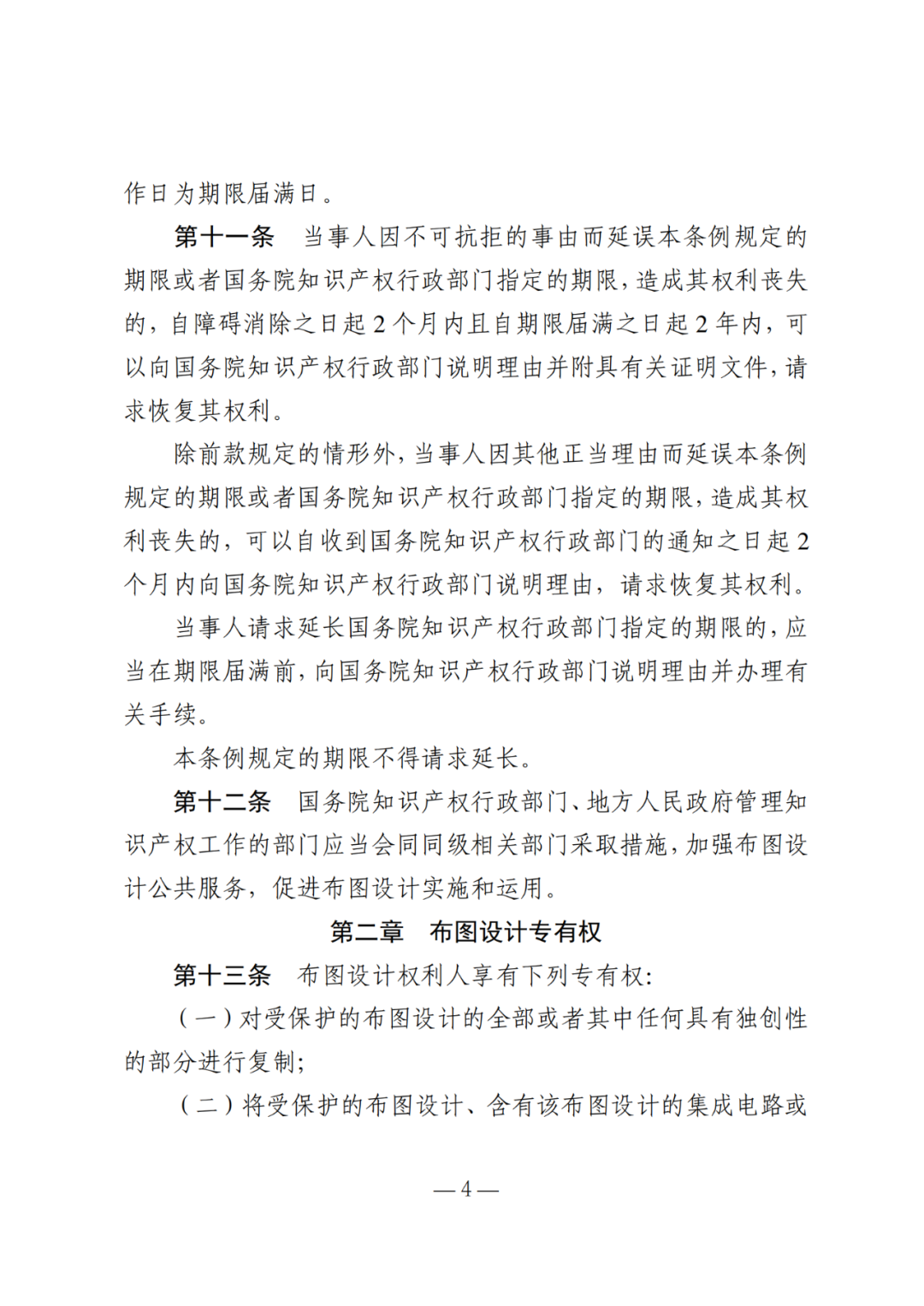
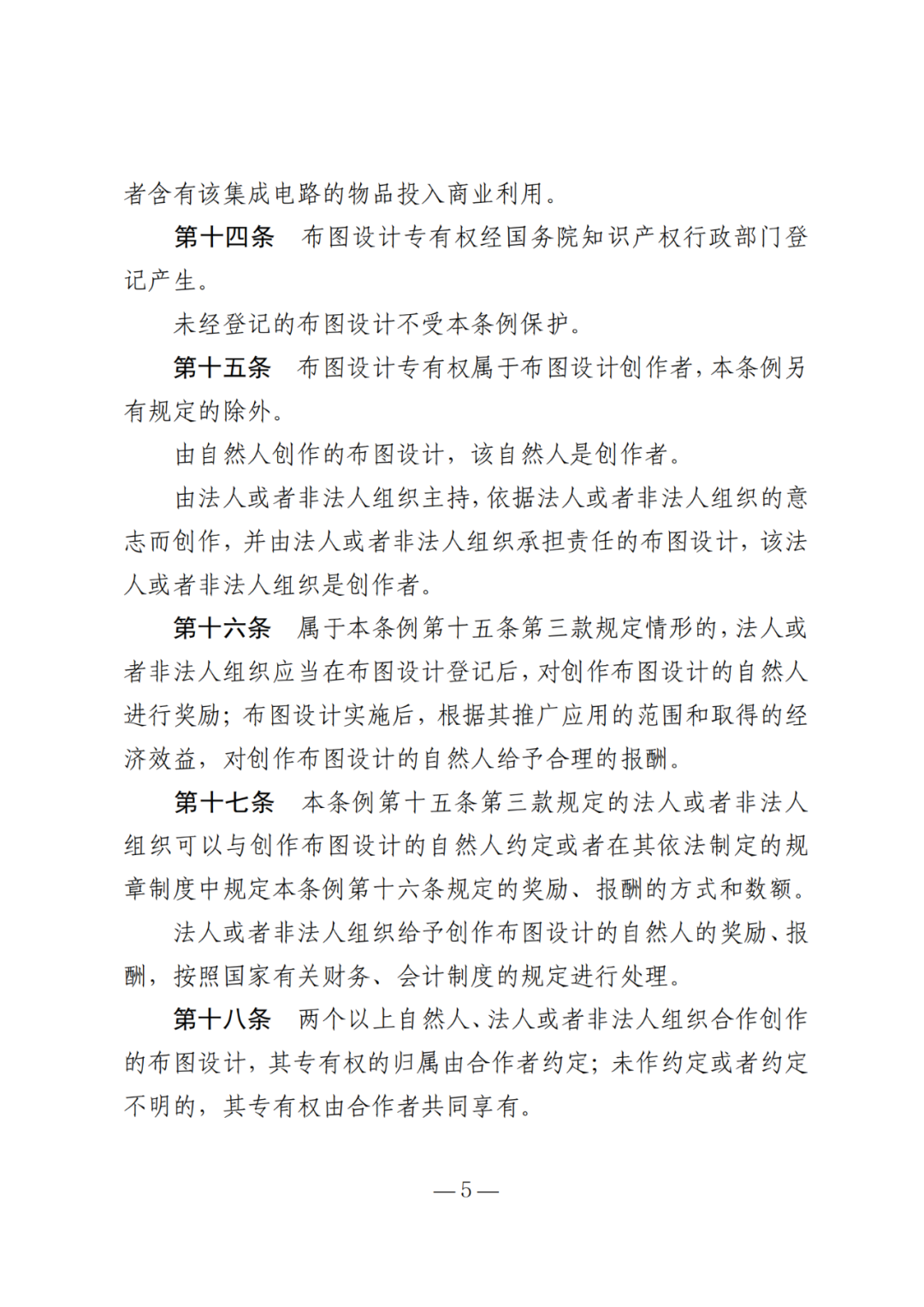
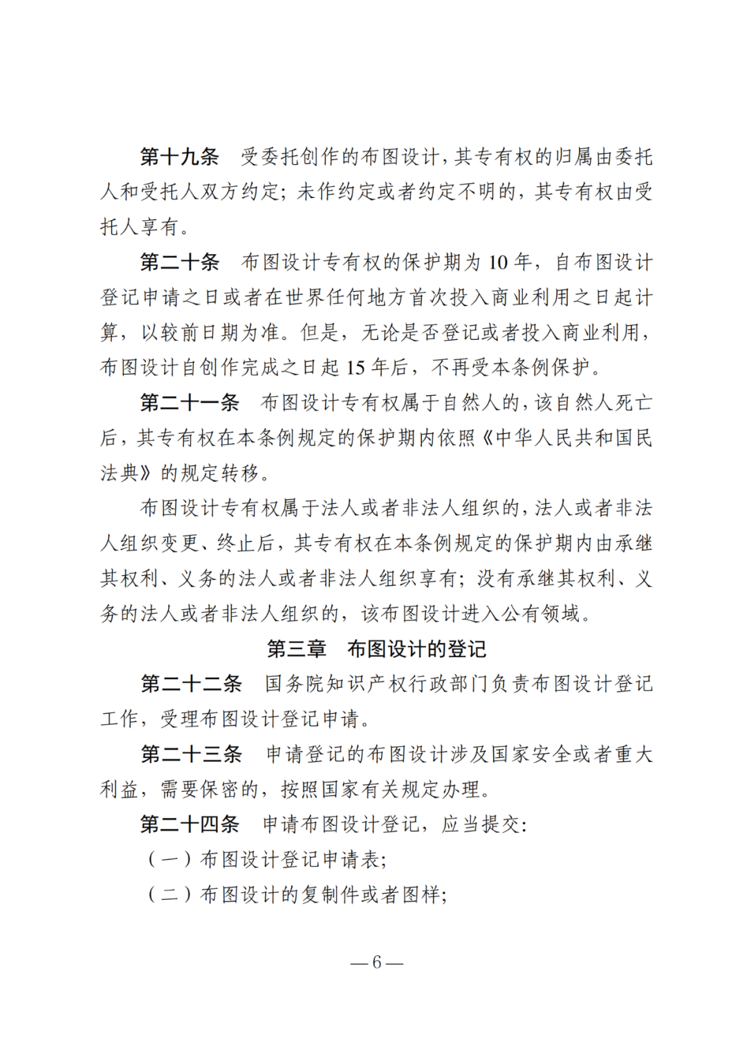
附件:1. 集成电路布图设计保护条例修改草案(征求意见稿)
2. 《集成电路布图设计保护条例修改草案(征求意见稿)》起草说明
附件1:集成电路布图设计保护条例修改草案(征求意见稿)














附件2:《集成电路布图设计保护条例修改草案(征求意见稿)》起草说明





点击文末阅读原文,下载附件。

推荐培训:
鼓楼区江东北路202号、杨浦区周家嘴路1888号;1月15日—18日,15日全天报到

发布招聘信息、产品介绍信息或文章
发至:912537216@qq.com
本篇文章来源于微信公众号: 知情会 ,如有侵权请即使联系进行删除
文章标题:《集成电路布图设计保护条例修改草案(征求意见稿)》公开征求意见!
文章链接:https://cczc.com/20876.html
更新时间:2024年12月29日
本平台部分文章为来自其他作者的作品分享,如有侵权请及时联系。 本站标注原创文章禁止转载。






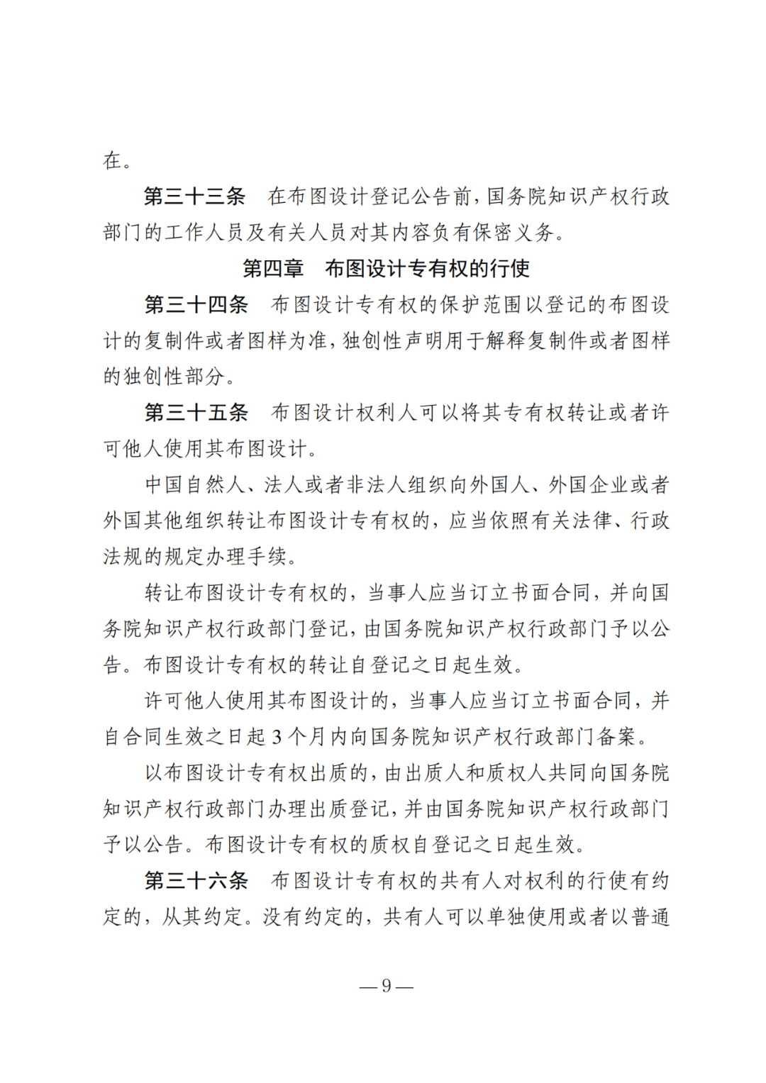
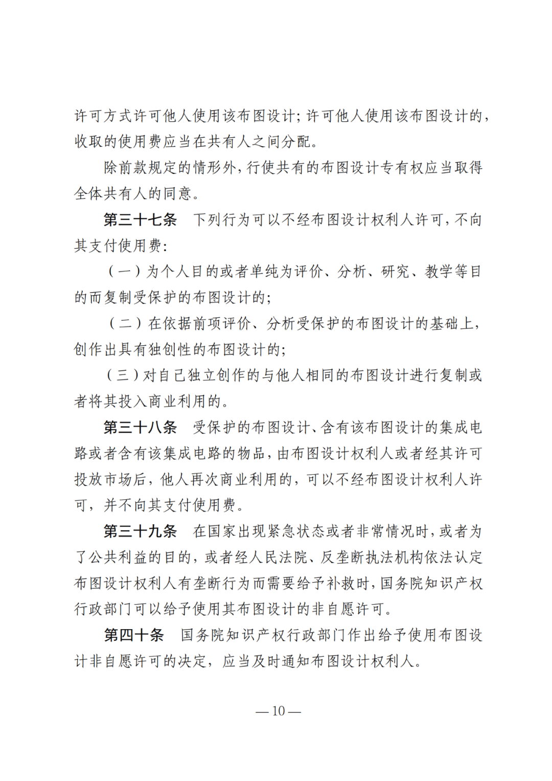
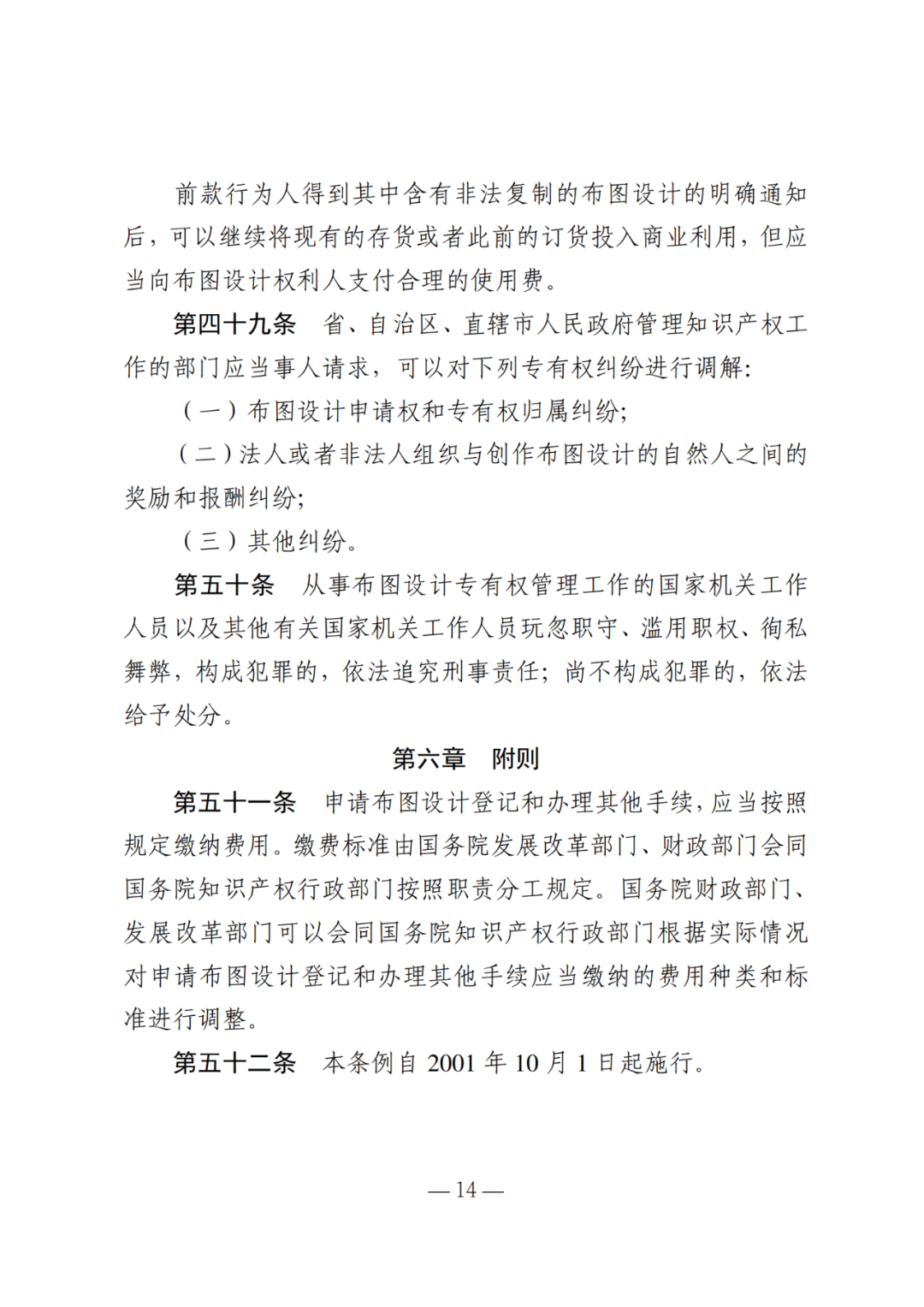
这个征求意见稿简直是为行业把脉!集成电路的未来就看我们怎么提意见了,快来一起踊跃发声吧!💪