AI导读
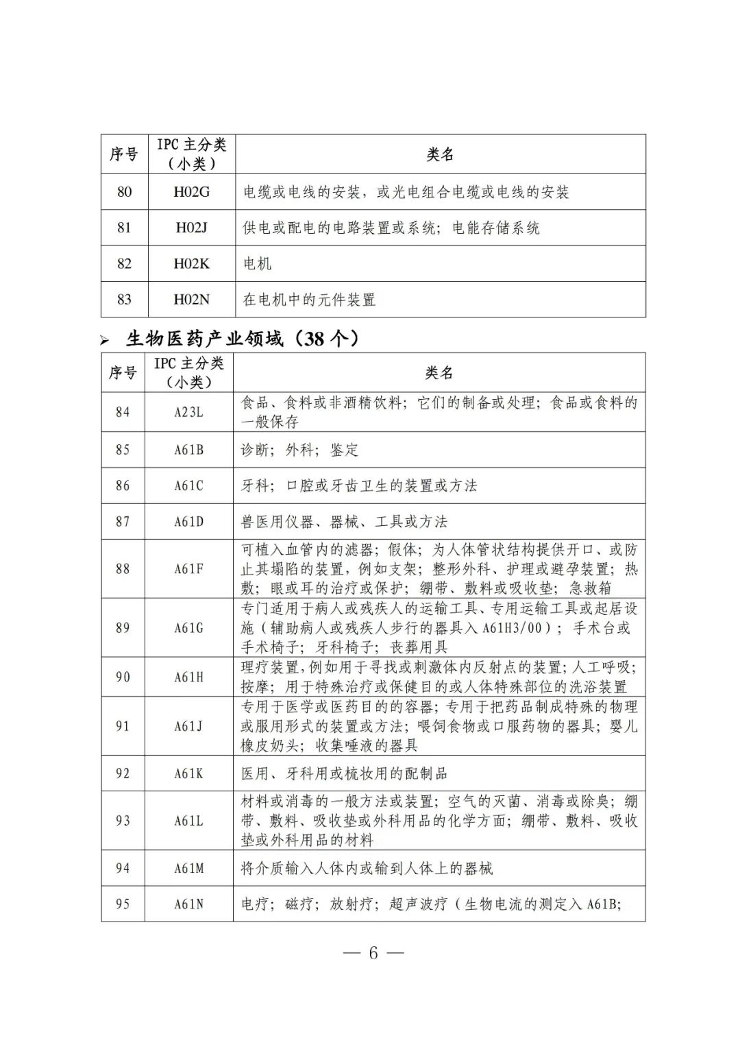
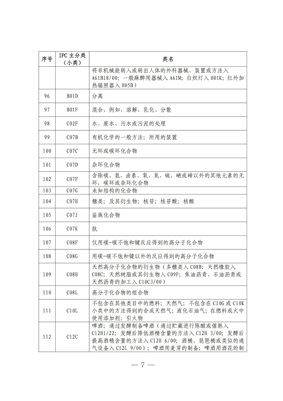
吉林省知识产权保护中心发布通知,宣布新增专利预审服务分类号,覆盖新材料、生物与新医药、高端装备制造等战略性新兴产业技术领域。新分类号自2024年1月15日起生效,要求省内备案创新主体在此日期后按调整范围提交预审申请,同时1月15日前已提交的申请需重新匹配分类号。该通知旨在优化知识产权服务效能,助力重点产业技术创新,文中同步公开了专利预审服务咨询渠道,便于创新主体及时了解政策变动并调整申请策略。













来源:吉林省知识产权保护中心

鼓楼区江东北路202号、杨浦区周家嘴路1888号;1月15日—18日,15日全天报到

发布招聘信息、产品介绍信息或文章
发至:912537216@qq.com
本篇文章来源于微信公众号: 知情会 ,如有侵权请即使联系进行删除
温馨提示:
文章标题:吉林省知识产权保护中心关于新增专利预审服务分类号的通知
文章链接:https://cczc.com/19962.html
更新时间:2025年01月13日
本平台部分文章为来自其他作者的作品分享,如有侵权请及时联系。 本站标注原创文章禁止转载。






这个专利预审服务新分类号,简直是为创新加了buff!知识产权玩得溜的,未来一定不愁!