AI导读
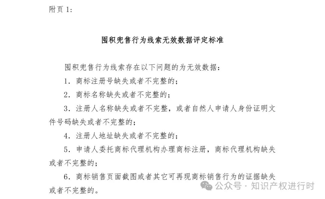
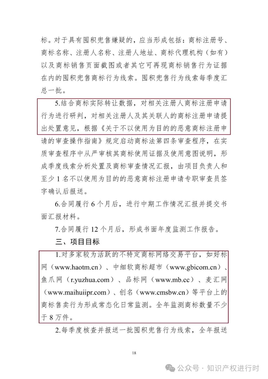
国家知识产权局商标局针对恶意商标囤积行为启动专项治理,通过常态化监测打击商标市场乱象。自2025年1月起,将对好标网、鱼爪网等活跃交易平台实施为期12个月的动态监管,重点覆盖服装、广告服务、医疗器械等20余个品类。项目要求每周至少开展一次监测,全年检测商标不少于40万件,报送囤积线索超10万条,并处置恶意注册申请人1.2万名以上。此举旨在遏制商标资源滥用,通过系统化线索排查和技术标注手段,精准打击分散化、隐蔽化的非法囤积行为,落实《系统治理商标恶意注册促进高质量发展工作方案(2023-2025年)》要求。



































鼓楼区江东北路202号、杨浦区周家嘴路1888号;1月15日—18日,15日全天报到

发布招聘信息、产品介绍信息或文章
发至:912537216@qq.com
本篇文章来源于微信公众号: 知情会 ,如有侵权请即使联系进行删除
温馨提示:
文章标题:国知局:全年报送10万条商标囤积兜售线索;处置申请人不少于1.2万。服装、广告服务等20+品类囤积兜售型恶意商标注册行为线索排查
文章链接:https://cczc.com/20003.html
更新时间:2025年01月13日
本平台部分文章为来自其他作者的作品分享,如有侵权请及时联系。 本站标注原创文章禁止转载。






这波操作简直是刮民间恶商标的油!希望能把那些囤积的商标清理干净,还大家一个干净的市场!真是期待了!