
2022年通报非正常专利申请:95.5万件,发明申请161.9万件(国内发明申请量146.5万件),实用新型申请量295.1万件,非正常专利占比约20%。

非正常专利申请的由来:
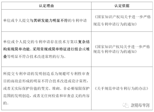
1、2007年10月1日,《关于规范专利申请行为的若干规定》(国家知识产权令第45号)
重点:内容明显相同、明显抄袭
2、2017年4月1日,《关于规范专利申请行为的若干规定》(国家知识产权局令第 75号)
重点:明显抄袭、编造数据、组分配方、技术效果明显编造、计算机合成等
3、2021年1月28日,国家知识产权局《关于进一步严格规范专利申请行为的通知》(国知发保字〔2021〕1号)
重点:不以保护创新为目的,违背民法诚实信用原则
4、2021年3月11日,《关于规范申请专利行为的办法》(国家知识产权局第411号)
重点:不以保护创新为目的,不以真实发明创造活动为基础

如有需要合作或者帮助,可以加小编微信,欢迎关注小编思维学堂视频号,一起感受思维的乐趣,在工作学习中发挥更大作用,感谢。
小编微信:

小编思维视频号:

更多链接:

本篇文章来源于微信公众号: 发明与专利 ,如有侵权请即使联系进行删除
文章标题:专利非正常背后的逻辑和商机资源分享,欢迎关注今晚8点直播
文章链接:https://cczc.com/23927.html
更新时间:2023年12月01日
本平台部分文章为来自其他作者的作品分享,如有侵权请及时联系。 本站标注原创文章禁止转载。






这专利非正常的事儿就像白菜价,人人都想来一把!今晚直播,一起揭秘这背后的商机,别错过哦!